Animals are classified into two group types. They are Domestic and Wild. Cat and Dog belong under domestic category and Lion and Tiger belong under the wild category.
The category “Animal” is an interface. All of those have four legs so it will try to return the animals with four legs. The “Domestic Animal” factory would manage these classes.
For example, if a customer goes to a “Domestic Animal” factory and he requests animals with four legs and weight of 25kg. The factory would return the dog object as it will be more appropriate than the cat.
Similarly, the “Wild Animal” factory will return the appropriate object based on the requirements. If the requirements are 4 legs and 50 kg, the appropriate object would be a “lion” or a “tiger”, it depends. The “Animal” factory will manage these two factories. The “Animal” factory would be abstract to the outside world.
The outside world is uncertain if it is a wild animal or domestic animal factory. If the requirements for this “Animal Factory” is that “I need a wild animal. The legs of that animal should be four, and the weight should be less than 4kg.”
These are the three requirements based on which the “Animal Factory” would try to return the appropriate factory. Here, the appropriate factory would be “Wild animal” factory. And it will try to return the appropriate object for the criteria which would be a “lion”.
Here’s another example. If there’s a medical representative and I am the customer. I ask that medical representative about the medicines for fever and cold problems. Based on the requirements, it will try to choose the “Light Fever” factory or “Heavy Fever” factory. The “Light Fever” factory will return the appropriate medicine, in this case.
Let’s suppose; if you are trying to read some XML files using Dom parser, you will use Abstract Factory because Document Builder Factory is an Abstract Factory. Using this factory, you can get the actual factory object that is getinstance” method. Using that actual factory you can get the concrete objects. Here using Document Builder, I am getting the concrete objects for docFact” object. So, using concrete objects, we can do any number of operations.

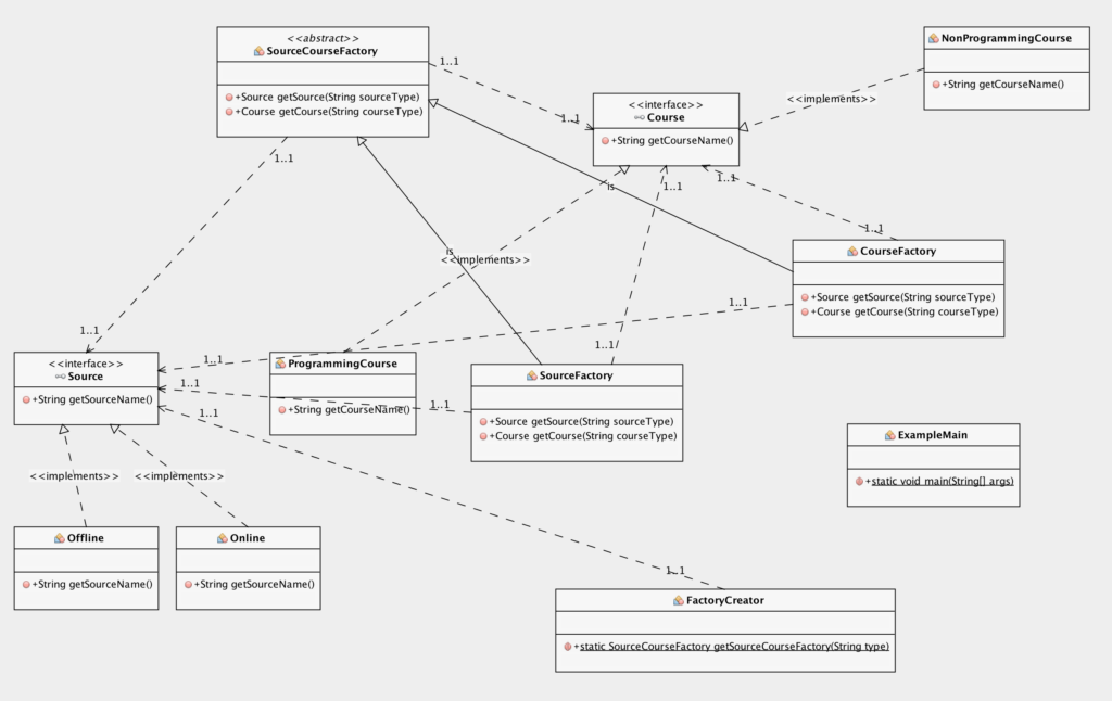
public interface Course
{
public String getCourseName();
}
public class ProgrammingCourse implements Course
{
@Override
public String getCourseName()
{
return "Java";
}
}
public class NonProgrammingCourse implements Course
{
@Override
public String getCourseName()
{
return "DSP";
}
}
public interface Source
{
public String getSourceName();
}
public class Offline implements Source
{
@Override
public String getSourceName()
{
return "Books";
}
}
public class Online implements Source
{
@Override
public String getSourceName()
{
return "YouTube";
}
}
public abstract class SourceCourseFactory
{
public abstract Source getSource(String sourceType);
public abstract Course getCourse(String courseType);
}
public class CourseFactory extends SourceCourseFactory
{
@Override
public Source getSource(String sourceType)
{
return null;
}
@Override
public Course getCourse(String courseType)
{
if(courseType.equalsIgnoreCase("programming"))
{
return new ProgrammingCourse();
}
else if(courseType.equalsIgnoreCase("non programming"))
{
return new NonProgrammingCourse();
}
else
{
return null;
}
}
<br />public class SourceFactory extends SourceCourseFactory<br />{</p><p>@Override<br />public Source getSource(String sourceType)<br />{<br />if(sourceType.equalsIgnoreCase("online"))<br />{<br />return new Online();<br />}<br />else if(sourceType.equalsIgnoreCase("offline"))<br />{<br />return new Offline();<br />}<br />else<br />{<br />return null;<br />}<br />}</p><p>@Override<br />public Course getCourse(String courseType)<br />{<br />return null;<br />}</p><p>}<br />
public class ExampleMain
{
public static void main(String[] args)
{
SourceCourseFactory course = FactoryCreator.getSourceCourseFactory("course");
System.out.println(course.getCourse("programming").getCourseName());
SourceCourseFactory source = FactoryCreator.getSourceCourseFactory("source");
System.out.println(source.getSource("online").getSourceName());
}
}